
Дыёд - гэта паўправадніковы прыбор, які рэгулюе кірунак току.У практычным выкарыстанні ён паводзіць сябе як аднабаковы шлях.Пры падключэнні ў правільным кірунку ток цячэ лёгка.Калі злучэнне адваротнае, ток блакуецца або зніжаецца да вельмі малога ўзроўню.
Пры працы са схемай працэс звычайна пачынаецца з праверкі арыентацыі дыёда перад падачай харчавання.Гэты крок важны, таму што дыёд альбо дазволіць нармальна працаваць, альбо цалкам спыніць ток у залежнасці ад таго, як ён размешчаны.Гэта простае паводзіны робіць дыёд ключавым кампанентам многіх электронных канструкцый.
Дыёд пабудаваны з невялікага паўправадніковага чыпа, запячатанага ўнутры ахоўнага кажуха, з двума знешнімі провадамі для падлучэння.Гэтыя два провада не ўзаемазаменныя, таму іх правільнае вызначэнне з'яўляецца часткай працэсу ўстаноўкі.
Высновы называюцца анодам і катодам.Анод злучаецца з вобласцю P-тыпу, а катод - з вобласцю N-тыпу.Калі трымаць кампанент, адзін бок часта пазначаны стужкай або палоскай, якая паказвае на катод.Гэтую маркіроўку звычайна правяраюць перад уключэннем дыёда ў ланцуг.
Паміж гэтымі двума рэгіёнамі знаходзіцца P-N злучэнне, якое з'яўляецца актыўнай вобласцю, дзе кантралюецца паводзіны току.
P-N пераход вызначае, ці можа ток праходзіць праз дыёд.Калі напружанне падаецца ў прамым кірунку (анод падлучаны да больш высокага патэнцыялу, чым катод), унутраны бар'ер памяншаецца, дазваляючы току цячы праз спалучэнне.
Пры падачы напружання ў адваротным кірунку бар'ер павялічваецца.Гэта блакуе большую частку току, дазваляючы прапускаць толькі вельмі невялікі ток уцечкі.Падчас тэсціравання або ліквідацыі непаладак звычайным спосабам пацвердзіць правільныя паводзіны з'яўляецца пераварот дыёда і назіранне за адсутнасцю току.
Гэтая кантраляваная праводнасць падтрымлівае такія важныя функцыі, як выпрамленне (пераўтварэнне пераменнага току ў пастаянны), абарона ланцуга, пераключэнне і фарміраванне сігналу.
На электрычных схемах сімвал дыёда адлюстроўвае яго ўнутраную структуру і кірунак злучэння.Сімвал паказвае трохкутнік, накіраваны ў бок лініі, дзе трохкутнік уяўляе сабой анод, а лінія ўяўляе сабой катод.
Пры чытанні схемы звычайны падыход - прытрымлівацца напрамку трохвугольніка, каб зразумець, як павінен цячы ток.Перад стварэннем схемы гэты кірунак супастаўляецца з маркіроўкай фізічнага дыёда, забяспечваючы супадзенне катоднай паласы з лініяй сімвала.
Дакладнае разуменне сімвала, структуры і бягучых паводзін палягчае чытанне схем, правільнае размяшчэнне кампанентаў і пазбяганне памылак падключэння падчас зборкі.
Распрацоўка і ўкараненне стандартаў упакоўкі дыёдаў непасрэдна ўплывае на іх эфектыўнасць, пратаколы ўстаноўкі і ўласцівасці кіравання тэмпературай.З тэхналагічным прагрэсам, які змяняе электронную прамысловасць, чакаецца, што да 2026 года сектар упакоўкі дыёдаў прыме перадавыя матэрыялы і ўдасканаліць спецыфічныя прыкладанні. Узнікаючыя заканамернасці паказваюць, што прылады для павярхоўнага мантажу (SMD) застануцца цэнтральнымі для кампактных электронных макетаў, у той час як пакеты са скразнымі адтулінамі працягваюць квітнець ў прамысловых умовах дзякуючы сваёй устойлівасці і здольнасці кіраваць павышаным узроўнем магутнасці.
Варыянты ўпакоўкі дыёдаў старанна распрацаваны, каб задаволіць шматгранныя патрабаванні сучаснай электронікі.
• Пакеты са скразнымі адтулінамі, у тым ліку такія папулярныя варыянты, як DO-41 для слабаточных выпрамнікоў і TO-220 для прылад высокай магутнасці, цэняцца за іх структурную трываласць і значныя магчымасці адводу цяпла.
• Пакеты ў шкляным корпусе, такія як DO-35, абслугоўваюць сігнальныя дыёды, унікальна прыдатныя для апрацоўкі дакладных маламагутных сігналаў у аналагавых праграмах.
• Пакеты SMD, такія як кампактны SOT-23 для дыёдных масіваў і ўпакоўкі SMA для выпрамнікоў павярхоўнага мантажу, лідзіруюць у спажывецкай электроніцы з-за іх эканомных профіляў і сумяшчальнасці з працэсамі аўтаматызаванай зборкі.
Сучасная ўпакоўка дыёдаў падкрэслівае мініяцюрныя контуры высокай шчыльнасці, якія спрыяюць бясшвоўнай інтэграцыі ў разнастайную электроніку.
• Палепшаныя канструкцыі SMD, такія як пакеты MELF, падтрымліваюць кампактныя прылады і шырока выкарыстоўваюцца ў вялікіх аб'ёмах невялікіх электронных прадуктаў.
• Выпрамнікі Mini-Bridge з'яўляюцца прыкладам інавацыйных канфігурацый, прыдатных для партатыўных медыцынскіх прылад, носных тэхналогій і прыкладанняў IoT, вырашаючы строгія абмежаванні прасторы.
• Высокаэфектыўныя маставыя выпрамнікі, такія як серыя GBU, палягчаюць працэсы пераўтварэння пераменнага току ў пастаянны, якія ўваходзяць у платформы аднаўляльных крыніц энергіі і сістэмы бесперабойнага сілкавання.
Бягучы пераход да канфігурацый на аснове SMD цесна звязаны з узмоцненым попытам на электроніку, якая патрабуе пастаяннай дакладнасці зборкі ў аўтаматызаваных працэсах.Прадукцыйнасць у прамысловых маштабах часта залежыць ад канструкцый са скразнымі адтулінамі з-за іх найвышэйшай устойлівасці да механічнай вібрацыі, экстрэмальных тэмператур і высокага напружання, асабліва ў такіх сектарах, як аэракасмічная і цяжкая тэхніка.
Дзеянне дыёда грунтуецца на фізіцы паўправаднікоў.У яго сутнасці ляжыць P-N пераход, структура, якая спрытна кіруе патокам электрычнага току з дакладным кіраваннем і накіраванасцю.Ацэнка гэтага механізму адкрывае яго шырокае выкарыстанне, пачынаючы ад выпрамнікоў і заканчваючы складанымі сістэмамі апрацоўкі сігналаў.

• Легіраванне N-тыпу і рухомасць электронаў
Легаванне N-тыпу ўводзіць такія элементы, як фосфар, у чысты крэмній, што прыводзіць да лішку свабодных электронаў, якія становяцца асноўнымі носьбітамі зарада.Гэтыя электроны злёгку прывязаны да крышталічнай рашоткі, забяспечваючы ўражлівую рухомасць, прыдатную для электраправоднасці.Іх паводзіны служаць краевугольным каменем сучаснай электронікі, дазваляючы дакладна рэгуляваць паток току.
Нестандартнае легіраванне выкарыстоўваецца для рэгулявання абласцей N-тыпу для лепшай праводнасці і паляпшэння пераключэння дыёдаў.Такі падыход падтрымлівае надзейную працу ў складаных прыладах, такіх як высакахуткасныя лагічныя схемы і пераўтваральнікі магутнасці, якія патрабуюць дакладнай прадукцыйнасці.
• Легіраванне P-тыпу і адукацыя дзіркі
Пры легіраванні P-тыпу атамы бору ўключаюцца ў крэмній, ствараючы "дзіркі", выдаляючы электроны з атамнай структуры.Гэтыя дзіркі функцыянуюць як носьбіты станоўчага зарада, актыўна выцягваючы электроны з суседніх абласцей, каб запоўніць пустэчы.Гэта дынамічнае ўзаемадзеянне паміж электронамі і дзіркамі стварае шлях, неабходны для электраправоднасці.
Такія тэхналагічныя прыкладанні, як фотадыёды, развіваюцца дзякуючы дынаміцы праводнасці матэрыялаў P-тыпу.У такіх прыладах падаючае святло стымулюе рух электронаў, ствараючы прапарцыйны ток, прынцып, які ляжыць у аснове дакладнага фотавыяўлення і захопу энергіі ў сонечных элементах.

• Утварэнне рэгіёну Вынясіленне
Пры зліцці паўправадніковых матэрыялаў P-тыпу і N-тыпу для стварэння P-N-пераходу электроны і дзіркі рэкамбінуюцца на іх падзеле.Гэтая рэкамбінацыя выдаляе свабодныя носьбіты зараду паблізу, утвараючы вобласць знясілення, вобласць, пазбаўленую мабільных носьбітаў, якая эфектыўна дзейнічае як бар'ер у звычайных умовах.
Вобласць знясілення функцыянуе як нарматыўны кантрольны пункт, стрымліваючы неабмежаваны паток току для падтрымання стабільнасці.Яго здольнасць блакіраваць неадпаведнасці ў патоку току дазваляе абараніць адчувальныя кампаненты, дапамагаючы прадухіліць пашкоджанне з-за выпадковых скокаў або нерэгулярнай электрычнай актыўнасці.
• Дынамічныя паводзіны пры знешнім зрушэнні
Вобласць знясілення дэманструе трансфармацыйныя паводзіны пры ўздзеянні знешняга напружання.Рэгуляванне гэтай вобласці дазваляе дыёду выконваць сваю вызначальную ролю рэгулятара накіраванасці, дазваляючы або блакуючы паток току ў залежнасці ад прыкладзенага зрушэння.

• Зваротнае зрушэнне і эфект ізаляцыі
Прымяненне зваротнага зрушэння прадугледжвае падключэнне станоўчага напружання да катода дыёда (N-бок) адносна яго анода (P-бок).Гэта аддаляе носьбіты зарада ад злучэння, павялічваючы вобласць знясілення і ўмацоўваючы яе ізаляцыйныя ўласцівасці, фактычна спыняючы паток току.
Аперацыя зваротнага зрушэння адыгрывае стратэгічную ролю ў схемах, якія патрабуюць ізаляцыі або супраціву зваротнаму патоку.Напрыклад, падаўляльнікі перанапружання абапіраюцца на гэтую ўласцівасць для абароны тонкіх электронных сістэм ад разбуральных зваротных токаў падчас ваганняў магутнасці.
• Прамое зрушэнне і актывацыя праводнасці
Прамое зрушэнне дасягаецца, калі анод зараджаны станоўча адносна катода.Гэта прыкладзенае напружанне пераадольвае ўнутраны бар'ер дыёда, звычайна каля 0,7 В для крамянёвых дыёдаў, што дазваляе электронам з боку N рэкамбінаваць з дзіркамі на баку P.Рух гэтых носьбітаў праз злучэнне выклікае паток электрычнага току.
Прадказальны парог актывацыі прамога зрушэння адлюстроўвае кантраляванае вызваленне плаціны пры пэўных узроўнях ціску.Такая надзейнасць ідэальна падыходзіць для рэгулявання энергіі ў схемах, забяспечваючы рацыянальную працу ў такіх сістэмах, як зарадныя прылады і ўзмацняльнікі магутнасці, якія патрабуюць высокай дакладнасці.
Дыёды ляжаць у аснове працы незлічоных тэхналогій, ад пераўтварэння пераменнага току ў пастаянны для крыніц сілкавання да ахоўных сродкаў у аўтамабільнай электроніцы.Іх шырокая функцыянальнасць падкрэслівае вытанчанасць і адаптыўнасць паўправадніковай тэхнікі.

• Крамянёвыя дыёды
Крамянёвыя дыёды часта разглядаюцца як надзейны выбар для прымянення выпрамлення з-за іх прамога падзення напружання прыблізна 0,7 В.Яны забяспечваюць стабільную працу ў розных умовах працы, што робіць іх прыдатнымі для канструкцый блокаў сілкавання ў такіх галінах, як бытавая электроніка і прамысловая аўтаматызацыя.Даступнасць крэмнія па разумнай цане ў спалучэнні з яго надзейнымі электрычнымі характарыстыкамі забяспечвае яго далейшае выкарыстанне ў будучых тэхналогіях.Яго трывалая прысутнасць вынікае з балансу, які ён прапануе паміж функцыянальнасцю, даступнасцю і адаптыўнасцю ў сістэмах, якія развіваюцца.
• Германіевыя дыёды
Нягледзячы на тое, што германіевыя дыёды паступова замяняюцца крэмніем у большасці асноўных відаў выкарыстання, яны захоўваюць спецыялізаваную ролю, асабліва ў сістэмах нізкага напружання.Іх больш нізкае падзенне напружання, каля 0,3 В, дае ім перавагу ў дакладных праграмах, такіх як аўдыясхемы.Уносячы ўклад у вытанчаную якасць гуку і мінімізуючы электрычныя перашкоды, германіевыя дыёды выклікаюць глыбокі рэзананс у інжынераў, якія працуюць над высакаякаснымі гукавымі рашэннямі і іншымі нішавымі, але патрабавальнымі прыкладаннямі.
• Дыёды з карбіду крэмнія (SiC) і нітрыду галію (GaN).
Такія матэрыялы, як SiC і GaN, пераасэнсоўваюць сферу сілавой электронікі, прапаноўваючы выключнае кіраванне тэмпературай, высокую энергаэфектыўнасць і надзейную прадукцыйнасць сістэмы.Выкарыстоўваючы гэтыя якасці, дыёды SiC і GaN выкарыстоўваюцца ў прыкладаннях з высокім попытам, такіх як інфраструктура зарадкі электрамабіляў і тэлекамунікацыйныя сістэмы для сетак 5G.Іх карыснасць заключаецца ў іх здольнасці працаваць ва ўмовах павышанага тэрмічнага напружання пры мінімізацыі страт энергіі, што дазваляе інжынерам рассоўваць межы інавацый і распрацоўваць кампактныя і экалагічна чыстыя энергетычныя сістэмы, якія паступова змяняюць парадыгмы выкарыстання энергіі.
• Дыёды са скразнымі адтулінамі
Дыёды са скразнымі адтулінамі, якія аддаюць перавагу ў сістэмах высокай магутнасці, забяспечваюць адчувальную ўстойлівасць і падыходзяць для сцэнарыяў, якія патрабуюць стабільнай даўгавечнасці і надзейнай працы.Іх фізічна большая ўстаноўка спрыяе рассейванню цяпла, што робіць іх эфектыўнымі ў адчувальных да тэмпературы прылажэннях, уключаючы драйверы рухавікоў з вялікім токам або сістэмы кіравання электрастанцыяй.Больш за тое, іх прамая магчымасць замены падчас палявога абслугоўвання ўзмацняе іх прагматычнае значэнне, асабліва ў крытычна важных прамысловых сістэмах.
• Прылады для павярхоўнага мантажу (SMD) Дыёды
Дыёды SMD, распрацаваныя для гарманічнай інтэграцыі з аўтаматызаванымі лініямі зборкі, спрыяюць сучаснай тэндэнцыі да электроннай мініяцюрызацыі.Іх кампактная канструкцыя з'яўляецца краевугольным каменем у такіх галінах, як носныя прылады і аўтамабільныя датчыкі, забяспечваючы вельмі шчыльныя і эфектыўныя кампаноўкі.Дзякуючы аптымізацыі вытворчых выдаткаў з дапамогай аўтаматызаваных працэсаў, дыёды SMD дазваляюць інжынерам ствараць складаныя, арыентаваныя на прадукцыйнасць канструкцыі, якія плаўна адаптуюцца да хуткіх патрабаванняў перадавых тэхналогій.
• Кропкавыя дыёды

Дыёды з кропкавым кантактам, якія характарызуюцца сваёй нізкай ёмістасцю пераходу, выдатна падыходзяць для прымянення высокачашчынных сігналаў, дзе дакладнасць мае першараднае значэнне.Іх уклад у спадарожнікавую сувязь і радарныя сістэмы абумоўлены іх здольнасцю падтрымліваць цэласнасць сігналу на звышвысокіх хуткасцях.Іх простая канструкцыя абвяргае іх ролю ў прасоўванні складаных структур апрацоўкі сігналаў, запатрабаваных сучаснымі тэхналогіямі.
• Павярхоўныя кантактныя дыёды

Дыёды з павярхоўным кантактам, распрацаваныя для працы з вялікім токам, дэманструюць выдатную ўстойлівасць нават у жорсткіх умовах.Іх перавагі сярод інжынераў для задач выпраўлення ў пераўтваральніках прамысловага ўзроўню або крыніцах бесперабойнага сілкавання вынікаюць з іх стабільнай працы пры значнай электрычнай нагрузцы.Яны выконваюць важныя ролі ў надзейных умовах, уключаючы камерцыйныя ўстаноўкі вентыляцыі і вентыляцыі і кандыцыяніравання і сучаснае вытворчае абсталяванне.
• Планарныя дыёды

Аднастайныя вытворчыя працэсы плоскіх дыёдаў забяспечваюць выключную паслядоўнасць прадукцыйнасці, што робіць іх найбольш прывабнымі інструментамі для дакладных інжынераў.Планарныя дыёды, якія прысутнічаюць у аэракасмічных навігацыйных сістэмах і дыягнастычных медыцынскіх прыборах, забяспечваюць надзейную працу ў жорсткіх умовах.Іх дакладнасць і стабільнасць таксама робяць іх незаменнымі для галін, у якіх прыярытэтам служаць жорсткія эксплуатацыйныя допускі, напрыклад, перадавыя навуковыя прыборы.
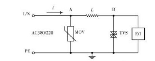
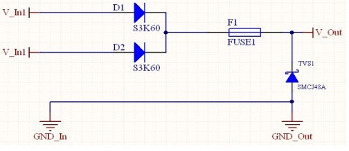
• Дыёды TVS (супрэсары пераходнага напружання)

Дыеды TVS дзейнічаюць як вартавыя, забяспечваючы хуткую абарону адчувальнай электронікі ад пераходных падзей, у тым ліку моцных скокаў маланкі.Гэтыя дыёды з'яўляюцца неад'емнай часткай такіх крытычна важных абласцей, як аўтамабільныя сістэмы, тэлекамунікацыйныя сеткі і складаная бытавая электроніка, і прадухіляюць непапраўныя пашкоджанні, адначасова стабілізуючы прадукцыйнасць прылады.Напрыклад, усталяванне дыёдаў TVS на зарадных станцыях для электрамабіляў павышае ўстойлівасць да непрадказальнага надвор'я, забяспечваючы спакой карыстальнікаў.
• Звышхуткія дыёды аднаўлення

Дыёды з звышхуткім аднаўленнем незаменныя для зніжэння страт энергіі ў схемах інвертара і бесперабойнага электразабеспячэння.Іх здольнасць хутка аднаўляцца пасля пераключэння падзей паскорыла развіццё сістэм аднаўляльных крыніц энергіі, такіх як выпрацоўка сонечнай энергіі.Павышаючы эфектыўнасць пераўтварэння энергіі, гэтыя дыёды гуляюць вырашальную ролю ў распрацоўцы чыстых, экалагічна чыстых энергетычных рашэнняў для ўстойлівай будучыні.
• Пераключальныя дыёды

Пераключаючыя дыёды, прызнаныя сродкамі бясшвоўнай і дакладнай электрычнай сувязі, надзейна працуюць у сістэмах, прызначаных для маршрутызацыі высокачашчыннага сігналу.Іх прымяненне пашыраецца ў такіх сектарах, як тэхналогіі IoT, аналітыка ў рэжыме рэальнага часу і прылады лічбавай сувязі.Акрамя функцыянальнасці, іх здольнасць адпавядаць растучым патрэбам узаемасувязі сучасных прылад вызначае іх ролю ў якасці асновы ў асяроддзях з інтэнсіўным аб'ёмам дадзеных.
• Дыёды хуткага аднаўлення

Дыёды з хуткім аднаўленнем забяспечваюць надзейную абарону ад сцэнарыяў зваротнага току ў праграмах пераўтварэння пастаяннага току ў пастаянны, забяспечваючы даўгавечнасць працы сістэм харчавання нават у неспрыяльных умовах.Інжынеры інтэгруюць гэтыя функцыі ў важныя сістэмы, такія як аэракасмічныя асяроддзя кіравання і медыцынскія прылады, дзякуючы іх здольнасці прадухіляць пашкоджанні, выкліканыя няспраўнасцю.Іх надзейнасць ва ўмовах стрэсу робіць іх перавагай для праектаў, дзе адмова не з'яўляецца варыянтам.
• Стабілітроны

Надзейна працуючы ў рэжыме зваротнага прабоя, стабілітроны дасягаюць выключнай стабілізацыі напружання для высокадакладных прыбораў і складаных схем.Гэтыя дыёды, якія змяшчаюцца ў такіх інструментах, як рабатызаваныя сістэмы, датчыкі і лабараторныя прылады, забяспечваюць дбайнае рэгуляванне напружання, якое мае важнае значэнне для паслядоўных і дакладных вынікаў, ствараючы асяроддзе кантролю, якое можа залежаць ад.
• Дыёды Шоткі

Дыёды Шоткі славяцца сваёй неперасягненай здольнасцю спалучаць нізкае рассейванне энергіі з выключнай хуткасцю.Гэтыя дыёды з'яўляюцца неад'емнай часткай энергаэфектыўных сістэм, такіх як фотаэлементы, канфігурацыі хуткай зарадкі і модулі рэкуперацыі энергіі, і вырашаюць праблемы, якія растуць з нагоды энергетычнай устойлівасці.Іх уключэнне часта прыводзіць да праектаў наступнага пакалення, якія задавальняюць шырокае жаданне тэхналагічнай эфектыўнасці і экалагічнай свядомасці.
• Выпрамныя дыёды

Выпрамляльныя дыёды, якія служаць асновай для пераўтварэння пераменнага току ў пастаянны, выконваюць практычныя функцыі, неабходныя для шэрагу галін прамысловасці.Іх надзейная праца выяўляецца ў такіх прыкладаннях, як адаптары сілкавання, буйнамаштабныя зарадныя прылады і важная роля ў падтрыманні электрасетак у розных галінах прамысловасці.Забяспечваючы бесперабойны паток энергіі, выпрамныя дыёды ўпэўнена вырашаюць працоўныя праблемы.
Дыёды Шоткі маюць відавочную перавагу з паніжаным прамым падзеннем напружання, звычайна каля 0,4 В, што выгадна параўнальна з прыблізным падзеннем напругі ў 0,7 В, якое назіраецца ў стандартных крамянёвых дыёдах.Гэта паніжанае напружанне спрыяе павышэнню энергаэфектыўнасці і меншаму рассейванню магутнасці, асабліва ў ланцугах, якія патрабуюць аптымізаванай перадачы энергіі.Акрамя таго, іх магчымасці хуткага пераключэння робяць іх пераважным выбарам для высокачашчынных аперацый, уключаючы выпрамленне магутнасці ў імпульсных крыніцах харчавання.Тым не менш, павышаныя зваротныя токі ўцечкі ўяўляюць сабой абмежаванне, ідэальна падыходзячае для ланцугоў, якія аддаюць прыярытэт мінімальным стратам на ўцечку.
Для параўнання, стандартныя крамянёвыя дыёды адрозніваюцца прадукцыйнасцю блакіроўкі зваротнага напружання, што робіць іх пераважным варыянтам для прыкладанняў, якія патрабуюць большага допуску да зваротнага напружання, такіх як маставыя выпрамнікі, якія выкарыстоўваюцца ў прамысловых энергасістэмах.Іх стабільнасць у экстрэмальных умовах дадае каштоўнасць у сцэнарыях, дзе тэмпература і стабільнасць працы важныя.
Канструкцыйныя меркаванні часта звязаны з такімі складанымі фактарамі, як кіраванне цеплавой тэмпературай і энергаэфектыўнасць.
Напрыклад:
• У фотаэлектрычных сістэмах дыёды Шоткі часта вылучаюцца сваёй здольнасцю аптымізаваць перадачу энергіі без празмерных цеплавых праблем.
• Тым не менш, пры працы ва ўмовах высокага зваротнага напружання стандартныя крэмніевыя дыёды могуць аддаваць перавагу з-за іх найвышэйшай тэмпературнай стабільнасці і надзейнасці ў прамысловых умовах.
Узважаны падыход да выбару кампанентаў патрабуе глыбокага разумення паводзін схемы ў практычных сцэнарыях у спалучэнні з удзячнасцю за кампрамісы, характэрныя для кожнага тыпу дыёда.
Дыёды падаўлення пераходнага напружання (TVS) спецыяльна распрацаваны для абароны электронных схем ад жорсткіх пераходных працэсаў з высокай энергіяй, выкліканых такімі з'явамі, як удары маланкі або індуктыўныя скокі нагрузкі.Іх высакахуткасная магчымасць фіксацыі напружання абараняе важныя кампаненты сістэмы, што робіць іх незаменнымі ў сетках размеркавання электраэнергіі або аўтамабільнай электроніцы, якія падвяргаюцца дынамічным ваганням напружання.
Наадварот, дыёды абароны ад электрастатычнага разраду (ESD) падыходзяць для канструкцый з нізкай ёмістасцю і забяспечваюць надзейную абарону адчувальных электрычных інтэрфейсаў, такіх як парты USB, злучэнні HDMI і іншыя высокачашчынныя тэрміналы.Гэтыя кампаненты выдатна зніжаюць электрастатычны разрад, які можа парушыць працаздольнасць, што ідэальна падыходзіць для асяроддзяў з частым узаемадзеяннем чалавека і прылады.
Пры працы з прыладамі, якія патрабуюць падвышанай адчувальнасці:
• Мультымедыйная электроніка выйграе ад дыёдаў ESD са звышнізкім напружаннем заціску, што зніжае рызыку нават нязначных скокаў напружання, якія могуць пагоршыць працу далікатных інтэгральных схем.
• Для ўстаноўкі па-за памяшканнямі, якія часта падвяргаюцца ўздзеянню навакольнага асяроддзя, патрабуецца надзейная абарона дыёдаў TVS, якія забяспечваюць поўную эксплуатацыйную ўстойлівасць у цяжкіх умовах.
Рашэнні часта грунтуюцца на строгіх стрэс-тэставаннях і прагнозных ацэнках надзейнасці, што дазваляе сістэме ўзгадняць выбар дыёдаў з эксплуатацыйнымі рэаліямі іх праектаў.
Святлодыёды (святлодыёды) выпраменьваюць некагерэнтнае святло шырокага спектру, якое добра падыходзіць для такіх прыкладанняў, як асвятленне агульнага прызначэння, электронныя дысплеі і сігнальныя індыкатары.Іх энергаэфектыўнасць, эканамічная эфектыўнасць і працяглы тэрмін службы знаходзяць водгук у розных галінах прамысловасці, умацоўваючы іх вядомасць у спажывецкіх тэхналогіях і прамысловых сістэмах.
Наадварот, лазерныя дыёды выдаюць тонка сфакусаваныя кагерэнтныя прамяні, прыдатныя для прыкладанняў, якія патрабуюць дакладнай маніпуляцыі святлом, такіх як валаконна-аптычная сувязь, сканаванне штрых-кодаў і медыцынскае абсталяванне.Іх здольнасць дасягаць высокай шчыльнасці магутнасці робіць іх незаменнымі ў сітуацыях, калі дакладнасць і інтэнсіўнасць маюць першараднае значэнне.
Асноўныя практычныя меркаванні для разгортвання:
• Святлодыёды шырока выкарыстоўваюцца ў асвятленні жылых дамоў, выбраныя з-за іх раўнамернага рассейвання святла і надзейнай працы на працягу працяглых перыядаў эксплуатацыі.
• Лазерныя дыёды патрабуюць увагі да дэталяў падчас мантажу, асабліва ў аптычных сістэмах сувязі, дзе выраўноўванне прамяня мае вырашальнае значэнне.Невялікія змены могуць паўплываць на эфектыўнасць і надзейнасць перадачы.Праблемы каліброўкі і ўмовы навакольнага асяроддзя неабходна ўлічваць падчас праектавання.
Гэтыя тэхналогіі ўзаемадапаўняльныя, кожная з якіх выконвае пэўную ролю ў сучасных электронных сістэмах.Поспех у іх уключэнні часта вынікае не толькі з тэхнічнага разумення, але і з разумення арыентаваных на карыстальніка патрэбаў і ўзаемадзеяння навакольнага асяроддзя.

У 2026 годзе дыёды працягваюць гуляць розныя ролі ў шырокім спектры электрычных і электронных прымянення дзякуючы іх беспрэцэдэнтнай эфектыўнасці і надзейнасці.Паколькі сучасныя тэхналогіі становяцца ўсё больш складанымі, дыёды развіваюцца, каб вырашаць новыя праблемы і забяспечваць павышаную прадукцыйнасць.Больш пільнае вывучэнне іх прымянення не толькі пралівае святло на іх тэхнічныя вартасці, але і малюе практычныя перспектывы для паляпшэння іх выкарыстання ў прыладах наступнага пакалення.
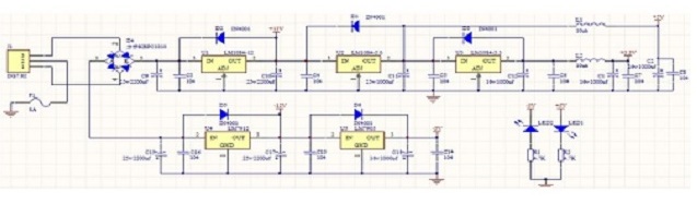
Дыёды неабходныя ў схемах выпрамніка, якія пераўтвараюць пераменны ток (пераменны) у пастаянны (пастаянны).Электрасілкаванне пастаяннага току з'яўляецца краевугольным каменем для працы такіх прылад, як ноўтбукі, зарадныя прылады і святлодыёдныя драйверы, якія залежаць ад стабільнай і стабільнай падачы энергіі.У той час як традыцыйныя маставыя выпрамнікі застаюцца асноватворнымі, такія дасягненні, як дыёды з хуткім аднаўленнем і выпрамнікі з карбіду крэмнія (SiC), адкрываюць шлях для найвышэйшага пераўтварэння энергіі з меншымі цеплавымі стратамі і палепшанай стабільнасцю ў высокачашчынных сцэнарах.
• Удасканаленыя дыёды выкарыстоўваюцца ў сонечных панэлях і ветраных турбінах для павышэння эфектыўнасці выпрамлення.Гэтыя дыёды мінімізуюць токі ўцечкі і павышаюць трываласць напругі, аптымізуючы транспарт энергіі.
• Практычныя прыкладанні дэманструюць, што выбар адпаведнага дыёда ўключае балансіруючыя фактары, такія як прамое падзенне напружання, час зваротнага аднаўлення і цеплавыя характарыстыкі, каб адпавядаць патрабаванням дынамічнай прадукцыйнасці.
Дыёды выдатныя ў маршрутызацыі электрычных сігналаў і падтрымцы лагічных аперацый у сучаснай мікраэлектроніцы.Іх паводзіны, адчувальныя да кірунку, забяспечваюць дакладнае кіраванне сігналам, якое мае вырашальнае значэнне для такіх ключавых тэхналогій, як мікрапрацэсары, модулі сувязі і прылады захоўвання дадзеных.
• Палепшаныя дыёдныя тэхналогіі, такія як тунэльныя дыёды і дыёды Шоткі, забяспечваюць звышхуткую рэакцыю, што робіць іх незаменнымі ў такіх высакахуткасных сістэмах, як бесправадная сувязь і шырокапалосныя сеткі.
• Унікальныя ўласцівасці дыёдаў падтрымліваюць плаўную інтэграцыю ў складаныя схемы.Гэта дапамагае дасягнуць надзейнай працы ў розных умовах.
У прыладах, схільных да скокаў напружання, дыёды выкарыстоўваюцца для прадухілення пашкоджанняў праз ланцугі адключэння.Стабілітроны або дыёды падаўлення пераходнага напружання (TVS) з'яўляюцца стандартнымі кампанентамі ў такіх сістэмах, якія стабілізуюць напружанне і абараняюць адчувальнае абсталяванне.
• Схемы адключэння дапамагаюць абараніць кампаненты аўдыёсістэм і прамысловых датчыкаў ад разбуральных скокаў напружання.
• Дасягненні ў распрацоўцы дыёдаў увялі кампактныя, але ўстойлівыя варыянты, здольныя кіраваць больш высокімі імпульснымі токамі, забяспечваючы надзейныя рашэнні ў такіх галінах, як робататэхніка і аўтамабільныя сістэмы.
Напрыклад, у аўтамабілебудаванні дыёды абараняюць сістэмы кіравання рухавіком ад пераходных перанапружанняў падчас цыклаў запальвання.Поспех у рэальным свеце залежыць ад дакладнага размяшчэння і каліброўкі гэтых дыёдаў, каб эфектыўна кіраваць скокамі высокай энергіі.
Дыеды вольнага ходу, якія часта выкарыстоўваюцца з рухавікамі і саленоідамі, зніжаюць рызыкі, звязаныя з зваротным напругай.Гэтыя выпадкі звычайна ўзнікаюць падчас рэзкіх адключэнняў або пераходных станаў у індуктыўных ланцугах, ствараючы сур'ёзныя праблемы.
• Высакахуткасныя крэмніевыя дыёды і дыёды з нітрыду галію (GaN) уяўляюць сабой перадавыя рашэнні, якія забяспечваюць павышаную трываласць у высокім напружанні, хутка зменлівым асяроддзі.
• Назапашаны за дзесяцігоддзі вопыт распрацоўкі кантролера рухавіка часта дапамагае ў стварэнні нестандартных дыёдаў з вольным ходам, дакладна настроеных на такія фактары, як інэрцыя нагрузкі, рабочая частата і тэмпература навакольнага асяроддзя.
Такія індывідуальныя прыкладанні ілюструюць важнасць уліку эксплуатацыйных нюансаў для забеспячэння трывалай і надзейнай працы ў дынамічных прамысловых умовах.
Спецыялізаваныя дыёды, асабліва святлодыёды (LED) і арганічныя святлодыёды (OLED), займаюць бачнае месца ў сучасных сістэмах асвятлення.Іх прымяненне ахоплівае ад асноўных індыкатараў да складаных дысплеяў і эфектыўнага асвятлення ў перадавых сектарах, такіх як аўтамабільная і разумная інфраструктура.
• Тэхналогія OLED з найвышэйшай каляровай кантраснасцю і звыштонкім формаў-фактарам паказвае трансфармацыйныя магчымасці дыёда ў бытавой электроніцы і візуальных рашэннях.
• Аўтамабільныя інавацыі часта абапіраюцца на прагрэс святлодыёдаў для адаптыўных сістэм фар.Выкарыстоўваючы скіраваныя наперад святлодыёды, інжынеры дасягаюць зніжэння энергаспажывання і павышэння бяспекі падчас начнога кіравання.
Роля Diode у стымуляванні такіх тэндэнцый, як энергаэфектыўнае асвятленне, інтэлектуальны дызайн і аўтаномныя тэхналогіі, якія вызначаюць будучыню спажывецкіх і прамысловых прымянення.
Дыёды застаюцца важнымі ў электроніцы, таму што яны забяспечваюць кантраляваны паток току, надзейнае пераключэнне і абарону ў многіх тыпах ланцугоў.Дакладнае разуменне структуры дыёдаў, працы, упакоўкі, выбару матэрыялаў і спецыфічных тыпаў прымянення дапамагае падтрымліваць лепшы дызайн і больш бяспечную працу сістэмы.Паколькі электронныя сістэмы становяцца меншымі, больш эфектыўнымі і спецыялізаванымі, дыёды застаюцца ключавымі кампанентамі ў пераўтварэнні энергіі, кіраванні сігналам, абароне ланцугоў і сучасным дызайне прылад.
Дыёд - гэта прылада, якое прапускае ток у адным кірунку і спыняе яго ў процілеглым.Ён працуе як аднабаковы шлях для электрычнасці, дазваляючы паток пры правільным падключэнні і блакуючы яго пры адваротным.
У сучасных схемах шырока выкарыстоўваюцца некалькі тыпаў дыёдаў.Выпрамляльныя дыёды выкарыстоўваюцца для пераўтварэння магутнасці, стабілітроны дапамагаюць падтрымліваць стабільнае напружанне, дыёды Шоткі павышаюць эфектыўнасць, святлодыёды вырабляюць святло, а дыёды TVS абараняюць схемы ад скокаў напружання.
Дыёд Шоткі можна ідэнтыфікаваць па меншым прамым падзенні напружання.Пры праверцы ён звычайна паказвае значэнне ад 0,15 В да 0,45 В.Стандартныя крамянёвыя дыёды звычайна дэманструюць большае падзенне, прыкладна ад 0,6 да 0,7 В.
Большасць дыёдаў вырабляюцца з крэмнію, таму што ён забяспечвае стабільную працу.Германій выкарыстоўваецца ў нізкавольтных прылажэннях, а такія матэрыялы, як карбід крэмнію і нітрыд галію, выкарыстоўваюцца ў магутных і высокаэфектыўных сістэмах.
Дыёд выкарыстоўваецца для кіравання токам рознымі спосабамі.Ён пераўтварае пераменны ток у пастаянны, абараняе ланцугі ад зваротнага злучэння, падтрымлівае стабільнае напружанне ў некаторых канструкцыях і фарміруе сігналы ў ланцугах сувязі.
2024/07/29
2024/08/28
2024/10/6
2024/07/4
2024/04/22
2023/12/28
2024/07/15
2024/11/15
2024/07/10
2025/09/20









